官方网站
SISU Global
登录
注册
导航
首页
培养单位
评估认证
下载专区
关于我们
English
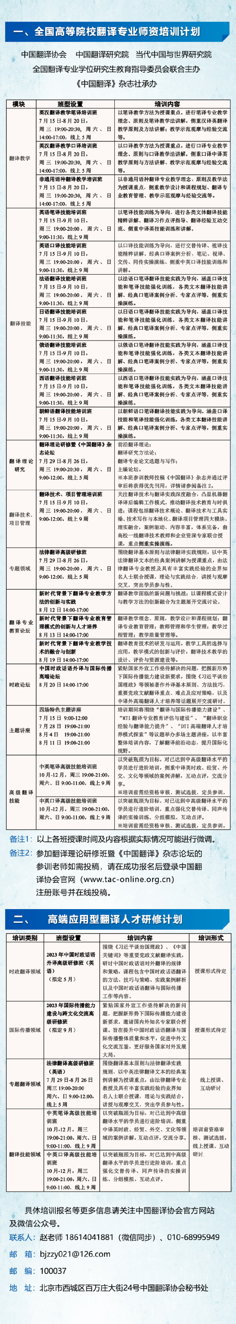
2023年中国翻译协会培训一号公告
发布者:韩纲治
发布时间:2023-02-27
浏览次数:
107
map